Công ty dịch vụ bảo vệ uy tín tại TPHCM uy tín và chuyên nghiệp nhất năm 2026 dành cho quý khách hàng khi có nhu cầu. Hãy tìm hiểu thông tin trong bài viết này để được tư vấn ngay. Nhân viên tại Việt Thăng Long sẵn sàng hỗ trợ và giải đáp nhanh chóng mọi thắc mắc.






Links đăng ký tư vấn: https://baovevietthanglong.vn/lien-he
CÔNG TY BẢO VỆ VIỆT THĂNG LONG
📍 Địa chỉ: 78/3 Đường Số 51, Phường 14, Quận Gò Vấp, TP.HCM
📧 Email: vietthanglong.2010@gmail.com
🌐 Website: www.baovevietthanglong.vn
Dịch vụ bảo vệ là gì? Giải đáp chi tiết từ Việt Thăng Long
Dịch vụ bảo vệ là loại hình cung cấp nhân sự bảo vệ chuyên nghiệp nhằm đảm bảo an ninh, an toàn cho con người, tài sản và các hoạt động tại một địa điểm cụ thể. Các công ty dịch vụ bảo vệ cung cấp nhân viên được đào tạo bài bản để tuần tra, giám sát, ngăn chặn xâm phạm và xử lý tình huống khẩn cấp.

Các loại hình dịch vụ bảo vệ phổ biến
- Bảo vệ cơ quan, doanh nghiệp: Trụ sở, nhà máy, xí nghiệp, kho hàng.
- Bảo vệ tòa nhà, chung cư: Kiểm soát ra vào, tuần tra, an ninh cư dân.
- Bảo vệ sự kiện: Hội nghị, concert, lễ hội, triển lãm.
- Bảo vệ cá nhân (vệ sĩ): An toàn cho người quan trọng, người nổi tiếng.
- Bảo vệ ngân hàng, tài chính: Bảo vệ tiền, tài sản giá trị cao, ATM.
- Bảo vệ trường học, bệnh viện: An toàn cho học sinh, bệnh nhân, nhân viên.
- Bảo vệ công trình xây dựng: Chống trộm vật tư, an toàn lao động.
Đó là tổng quan về ngành bảo vệ mà Việt Thăng Long muốn giới thiệu. Nếu có nhu cầu, hãy liên hệ ngay với chúng tôi.
6 tiêu chí nhận biết công ty dịch vụ bảo vệ uy tín
Công ty bảo vệ uy tín luôn là mục tiêu của khách hàng. Để chọn đúng đơn vị chất lượng, bạn có thể dựa vào các yếu tố sau:

- Đội ngũ nhân viên: Công ty uy tín có số lượng nhân viên lớn, quy mô rõ ràng.
- Chi phí báo giá: Giá cả minh bạch, cạnh tranh, không chênh lệch bất thường.
- Đồng phục nhân viên: Thống nhất, có logo công ty, đúng tiêu chuẩn.
- Trụ sở chính: Địa chỉ rõ ràng, có thể đến khảo sát thực tế.
- Thời gian làm việc: Công ty có nhiều phòng ban, hoạt động ổn định.
- Thông tin trên Google: Xuất hiện trên nhiều trang, không có phản hồi tiêu cực.
Dịch vụ bảo vệ uy tín cần đáp ứng 6 yếu tố trên. Hãy tham khảo thêm qua kênh tư vấn của Việt Thăng Long.
Công ty dịch vụ bảo vệ Việt Thăng Long - Sự lựa chọn hàng đầu tại TPHCM
Công ty dịch vụ bảo vệ Việt Thăng Long tự hào là đơn vị dẫn đầu thị trường năm 2026. Với kinh nghiệm và kỹ năng vượt trội, chúng tôi cam kết mang lại sự an tâm tuyệt đối cho khách hàng.

- Chất lượng hàng đầu: Năm 2026, Việt Thăng Long tập trung nâng cao chất lượng, đảm bảo an toàn và trị an.
- Nhân viên trẻ, chuyên nghiệp: Hơn 5000 nhân viên trên toàn quốc, được huấn luyện kỹ năng chuyên sâu.
- Giá cả công khai: Bảng giá chi tiết trên website, nhiều ưu đãi trong năm.
- Trang thiết bị hiện đại: Cung cấp áo giáp, khiên, bộ đàm... cho nhân viên khi làm nhiệm vụ.
Công ty bảo vệ Việt Thăng Long cam kết đáp ứng mọi yêu cầu khắt khe nhất. Liên hệ ngay để được hỗ trợ.
Bảng giá dịch vụ bảo vệ Việt Thăng Long năm 2026
Công ty bảo vệ hiểu rõ nhu cầu về giá cả hợp lý. Dưới đây là thông tin tham khảo:
- Giá dịch vụ bảo vệ 1 người/8 tiếng: Liên hệ
- Giá dịch vụ bảo vệ 1 người/12 tiếng: Liên hệ
- Giá dịch vụ bảo vệ 1 người/16 tiếng: Liên hệ
- Giá dịch vụ bảo vệ 1 người/24 tiếng: Liên hệ
Dịch vụ bảo vệ giá rẻ tại Việt Thăng Long đi kèm chất lượng đảm bảo. Vui lòng gọi hotline để nhận báo giá chính xác nhất.
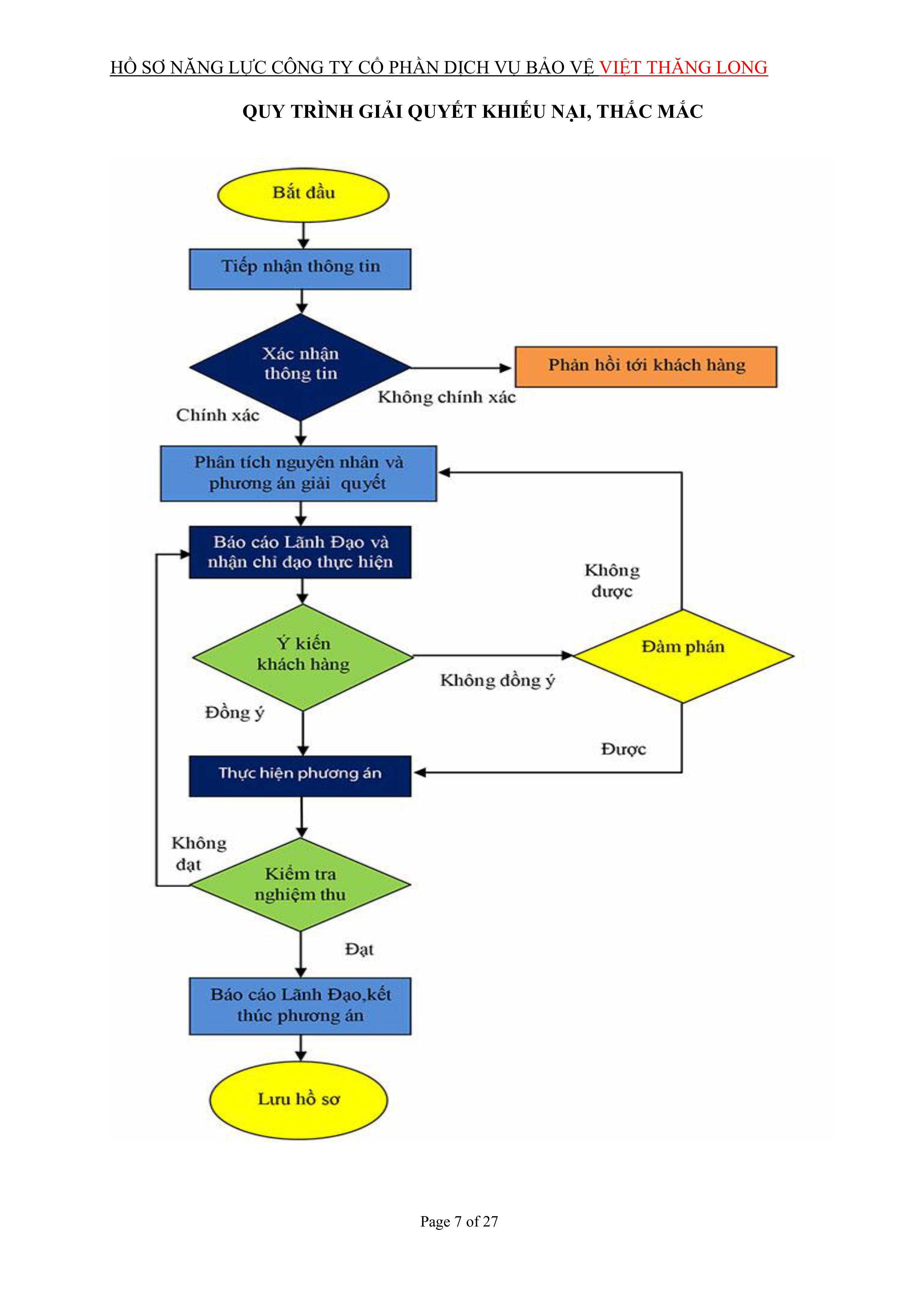
Quy trình tiếp nhận và xử lý dịch vụ chuyên nghiệp tại Việt Thăng Long
Cong ty dich vu bao ve Việt Thăng Long áp dụng quy trình khép kín, tự động hóa, giúp khách hàng an tâm tuyệt đối.

- Tiếp nhận yêu cầu: Nhân viên trả lời hotline, ghi nhận thông tin khách hàng.
- Cung cấp thông tin: Địa chỉ, lĩnh vực, số lượng cần thuê.
- Dò xét hệ thống: Kiểm tra nhân sự phù hợp trong khu vực.
- Tư vấn báo giá: Gửi bảng giá kèm ưu đãi cụ thể.
- Ký kết hợp đồng: Thỏa thuận và cam kết dịch vụ.
- Triển khai nhân sự: Nhân viên đến làm việc đúng ca, đúng địa điểm.
Công ty bảo vệ Việt Thăng Long cung cấp những dịch vụ nào?
Dich vu bao ve của Việt Thăng Long đa dạng, phù hợp mọi nhu cầu:
Còn nhiều dịch vụ khác, hãy liên hệ để được tư vấn chi tiết.
Top 10+ công ty dịch vụ bảo vệ uy tín tại TPHCM năm 2026
Tham khảo danh sách các công ty hàng đầu để có lựa chọn phù hợp.
1. Công Ty Dịch Vụ Bảo Vệ Việt Thăng Long – Đối Tác Tin Cậy Hàng Đầu Trong Lĩnh Vực An Ninh
Bảo Vệ Việt Thăng Long tự hào là một trong những công ty dịch vụ bảo vệ chuyên nghiệp, uy tín hàng đầu tại TP.HCM nói riêng và trên toàn quốc nói chung. Công ty bảo vệ Việt Thăng Long là sự lựa chọn SỐ 1 cũng như nằm trong TOP những thương hiệu uy tín - chuyên nghiệp ở hồ chí minh trong năm 2026. Được thành lập vào ngày 03/02/2010 và trong hơn 12 năm cung cấp dịch vụ bảo vệ cho các khách hàng trong thành phố hồ chí minh nói chung và ở toàn bộ cả nước nói riêng. Việt Thăng Long luôn mang đến sự hài lòng tuyệt đối về dịch vụ. Với sứ mệnh cao cả là bảo vệ sự bình yên cho cộng đồng, doanh nghiệp và tổ chức, công ty được thành lập từ tâm huyết của những cán bộ, chiến sĩ đã từng công tác trong ngành công an, quân đội. Họ là những con người mang trong mình lòng yêu nước, tinh thần trách nhiệm cao và mong muốn tiếp tục cống hiến, góp phần giữ gìn an ninh trật tự xã hội. Đồng thời, Việt Thăng Long cam kết tạo dựng một môi trường sống và làm việc an toàn, ổn định, giúp các tổ chức, doanh nghiệp yên tâm phát triển mạnh mẽ và bền vững.

Điểm mạnh cốt lõi tạo nên thương hiệu Việt Thăng Long chính là đội ngũ nhân sự chất lượng cao. Hầu hết các nhân viên bảo vệ và vệ sĩ của công ty đều có xuất thân đặc biệt từ lực lượng công an, quân đội hoặc đã từng làm việc tại các công ty bảo vệ chuyên nghiệp hàng đầu. Điều này đảm bảo mỗi thành viên đều có bề dày kinh nghiệm thực tiễn, bản lĩnh vững vàng, kỷ luật thép và khả năng xử lý tình huống linh hoạt, chính xác. Việt Thăng Long còn thường xuyên tổ chức các khóa đào tạo chuyên sâu, cập nhật kiến thức mới, nâng cao kỹ năng nghiệp vụ, pháp luật, phòng cháy chữa cháy (PCCC) và rèn luyện thể lực. Chúng tôi hiểu rằng, chỉ có không ngừng hoàn thiện mới có thể đáp ứng được mọi yêu cầu ngày càng cao của khách hàng về dịch vụ bảo vệ.
Để đảm bảo hiệu quả công tác bảo vệ tối ưu, Việt Thăng Long đầu tư mạnh mẽ vào hệ thống trang thiết bị và công nghệ hiện đại. Trong quá trình thực hiện nhiệm vụ, đội ngũ nhân viên được trang bị đầy đủ các công cụ hỗ trợ từ đồng phục, bộ đàm, đèn pin, cho đến các thiết bị an ninh chuyên dụng. Đặc biệt, một trong những lợi thế cạnh tranh vượt trội khi khách hàng lựa chọn dịch vụ bảo vệ tại Việt Thăng Long là chính sách hỗ trợ lắp đặt camera giám sát miễn phí tại cổng chính và bảo trì trọn đời trong suốt thời gian hợp đồng có hiệu lực. Giải pháp công nghệ này không chỉ giúp tăng cường an ninh, mở rộng vùng giám sát mà còn cho phép chủ đầu tư, ban quản lý dễ dàng theo dõi mọi hoạt động từ xa mọi lúc, mọi nơi, mang lại sự an tâm và kiểm soát tuyệt đối.

Việt Thăng Long cung cấp giải pháp an ninh toàn diện với đa dạng các dịch vụ bảo vệ:
- Dịch vụ bảo vệ mục tiêu cố định: Dịch vụ bảo vệ chung cư, cao ốc văn phòng; bệnh viện, dịch vụ bảo vệ trường học; dịch vụ bảo vệ nhà máy, dịch vụ bảo vệ xí nghiệp; dịch vụ bảo vệ siêu thị, dịch vụ bảo vệ trung tâm thương mại; nhà hàng, khách sạn; dịch vụ bảo vệ ngân hàng, dịch vụ bảo vệ kho bãi...
- Dịch vụ bảo vệ mục tiêu di động: dịch vụ bảo vệ áp tải hàng hóa, tiền mặt, tài liệu mật, bảo vệ xe chuyên dụng.
- Dịch vụ bảo vệ sự kiện: Lễ hội, hội nghị, sự kiện thể thao, văn hóa, đám cưới, lễ khai trương.
- Dịch vụ bảo vệ cá nhân VIP: Vệ sĩ chuyên nghiệp cho doanh nhân, nghệ sĩ.
| Tên công ty | CÔNG TY DỊCH VỤ BẢO VỆ VIỆT THĂNG LONG |
| Chi nhánh TP. Hồ Chí Minh | 78/3 Đường Số 51, Phường 14, Quận Gò Vấp, TP.HCM |
| Chi nhánh Bình Dương | 125 Đường Nguyễn Văn Tiết, Phường Lái Thiêu, TP. Thuận An, Bình Dương |
| Chi nhánh Đồng Nai | 210 Đường Đồng Khởi, Phường Tân Hiệp, TP. Biên Hòa, Đồng Nai |
| Chi nhánh Đà Nẵng | 56 Đường Nguyễn Hữu Thọ, Phường Hòa Thuận Tây, Quận Hải Châu, Đà Nẵng |
| Chi nhánh Hà Nội | 98 Đường Trần Duy Hưng, Phường Trung Hòa, Quận Cầu Giấy, Hà Nội |
| Thời gian hoạt động | 24/7 (kể cả lễ tết) |
| Hotline | 098 116 5566 - 0968 220 009 |
| Loại hình | Bảo vệ mục tiêu, vệ sĩ VIP, an ninh sự kiện, bảo vệ áp tải |
| Thị trường | Toàn quốc (TP.HCM, Hà Nội, Đà Nẵng, Bình Dương, Đồng Nai) |
| Năm thành lập | 2010 |
| Số lượng nhân viên | Trên 500 nhân viên |
| Website | https://baovevietthanglong.vn |
| Mã số thuế | 0312345678 |
| Đánh giá sao | 4.9/5 ⭐ (Tuyệt vời) |
| Đánh giá của người dùng trên Google Map | "Đội ngũ chuyên nghiệp, tác phong nhanh nhẹn. Đặc biệt được hỗ trợ lắp camera miễn phí tại cổng chính, rất yên tâm. Nhân viên được đào tạo bài bản từ quân đội, công an." - Anh Minh Tuấn. (Quản lý chung cư) |
| --- | |
Google maps:
Vị trí Công ty Bảo vệ Việt Thăng Long trên Google Maps tại Gò Vấp, TPHCM
Không chỉ là công ty dịch vụ bảo vệ chuyên nghiệp, uy tín tại TPHCM, Bảo Vệ Việt Thăng Long còn là công ty dịch vụ bảo vệ cao cấp, được biết đến rộng rãi. Vì vậy, Việt Thăng Long đã mở rộng phạm vi hoạt động và thành lập các văn phòng đại diện tại nhiều tỉnh thành trọng điểm trên cả nước để phục vụ khách hàng tốt hơn.
2. Công Ty Dịch Vụ Bảo Vệ Ngày & Đêm
Công ty bảo vệ Ngày & Đêm không chỉ là một cái tên quen thuộc trong lĩnh vực dịch vụ bảo vệ uy tín tại TPHCM mà còn nổi tiếng với hệ thống đào tạo nghiệp vụ bảo vệ chất lượng cao. Với hơn hai thập kỷ kinh nghiệm, thương hiệu Ngày & Đêm đã khẳng định vị thế vững chắc khi quy tụ đội ngũ hơn 6.000 nhân viên an ninh được đào tạo bài bản, nhiều người trong số đó đã tốt nghiệp các khóa học nghiệp vụ của Bộ Công An (BCA).

Điểm tạo nên sự khác biệt của Ngày & Đêm là việc tuân thủ nghiêm ngặt các tiêu chuẩn an toàn và quản lý chất lượng quốc tế như ISO 9001, SA8000, WRAP, CT PAT, SEDEX,… Hệ thống quản lý chuyên nghiệp cùng đội ngũ trực 24/7 sẵn sàng ứng phó mọi tình huống, kết hợp với mạng lưới chi nhánh rộng khắp Sài Gòn, giúp Ngày & Đêm luôn là lựa chọn hàng đầu. Các dịch vụ thế mạnh của họ bao gồm bảo vệ yếu nhân (VIP), bảo vệ sự kiện lớn và an ninh cho các khu công nghiệp.
| Tên công ty | CÔNG TY DỊCH VỤ BẢO VỆ NGÀY & ĐÊM |
| Địa chỉ | Số 7 Đường 7, KP.5, Phường An Phú, Quận 2, TP.HCM |
| Thời gian hoạt động | 24/7 |
| Hotline | 028 6676 1999 |
| Loại hình | Bảo vệ chuyên nghiệp, đào tạo nghiệp vụ bảo vệ |
| Thị trường | TP.HCM và các tỉnh phía Nam |
| Năm thành lập | 2003 |
| Số lượng nhân viên | Trên 6.000 nhân viên |
| Website | baovengayvadem.com.vn |
| Mã số thuế | 0301234567 |
| Đánh giá sao | 4.8/5 ⭐ (Rất tốt) |
| Đánh giá của người dùng trên Google Map | "Công ty lớn, quy trình bài bản, đạt nhiều chứng chỉ quốc tế. Bảo vệ làm việc rất đúng giờ, có trách nhiệm và được đào tạo kỹ năng PCCC rất tốt." - Chị Thu Hà (Giám đốc văn phòng) |
| --- | |
3. Công Ty Dịch Vụ Bảo Vệ Yuki Sepre 24 Sài Gòn
Yuki Sepre 24 là một trong các công ty dịch vụ bảo vệ tại TPHCM được đánh giá cao nhờ khả năng duy trì an ninh trật tự và bảo vệ tài sản một cách hiệu quả. Các mục tiêu mà Yuki thường đảm nhận rất đa dạng, từ nhà máy, cửa hàng bán lẻ, kho hàng, siêu thị, cao ốc văn phòng, tư gia cho đến các cơ quan nhạy cảm như ngân hàng, đại sứ quán và lãnh sự quán.

Đặc biệt, Yuki nổi tiếng với dịch vụ bảo vệ an ninh cho các sự kiện quan trọng như buổi trình diễn thời trang, hòa nhạc, hội nghị khách hàng, đảm bảo không có bất kỳ sự cố đáng tiếc nào xảy ra.
Những dịch vụ tiêu biểu:
- Bảo vệ mục tiêu cố định
- Bảo vệ mục tiêu di động (áp tải)
- Bảo vệ sự kiện – lễ hội
- Đào tạo nghiệp vụ bảo vệ
- Tư vấn và quản lý rủi ro an ninh
| Tên công ty | CÔNG TY DỊCH VỤ BẢO VỆ YUKI SEPRE 24 SÀI GÒN |
| Địa chỉ | 18B Hà Huy Giáp, Phường Thạnh Lộc, Quận 12, TP.HCM |
| Thời gian hoạt động | 24/7 |
| Hotline | 0948 501 000 |
| Loại hình | An ninh mục tiêu nhạy cảm (Đại sứ quán, Lãnh sự quán), bảo vệ sự kiện |
| Thị trường | TP.HCM |
| Năm thành lập | 2012 |
| Số lượng nhân viên | 300+ nhân viên |
| Website | yukisepre24.com |
| Mã số thuế | 0315678910 |
| Đánh giá sao | 4.7/5 ⭐ (Tốt) |
| Đánh giá của người dùng trên Google Map | "Đã thuê bảo vệ cho buổi hòa nhạc lớn tại Quận 1, các bạn rất chuyên nghiệp trong việc kiểm soát đám đông và giữ gìn an ninh. Đội ngũ trẻ, khỏe, phản xạ nhanh." - Công ty Tổ chức Sự kiện Sao Việt |
| --- | |
4. Công Ty Dịch vụ Bảo Vệ Long Hải
Long Hải là cái tên không thể bỏ qua trong danh sách các công ty bảo vệ uy tín này nhờ chiến lược phát triển dựa trên chất lượng nguồn nhân lực. Công ty đặc biệt chú trọng đào tạo nhân viên một cách bài bản, không chỉ về nghiệp vụ an ninh mà còn về kỹ năng phòng cháy chữa cháy (PCCC) và văn hóa ứng xử, phục vụ khách hàng. Các cuộc họp giao ban được tổ chức thường xuyên tại chỗ để cập nhật tình hình và nâng cao khả năng xử lý tình huống khẩn cấp.

Lấy chất lượng làm kim chỉ nam, dịch vụ bảo vệ HCM của Long Hải bao phủ nhiều lĩnh vực:
- Bảo vệ siêu thị, trung tâm thương mại, tòa nhà văn phòng, bệnh viện.
- An ninh cho các nhà kho, nhà máy, cơ sở sản xuất.
- Bảo vệ khu vực nhạy cảm như quán bar, vũ trường, nhà ở tư nhân.
- Dịch vụ bảo vệ 24/7 theo yêu cầu.
- Đảm bảo an toàn cho các sự kiện như buổi chiếu phim, hòa nhạc, trình diễn thời trang, họp báo.
- Tư vấn, lắp đặt hệ thống PCCC và thiết bị an ninh.
| Tên công ty | CÔNG TY DỊCH VỤ BẢO VỆ LONG HẢI |
| Địa chỉ | 108-110 Nguyễn Văn Trỗi, Phường 08, Quận Phú Nhuận, TP.HCM |
| Thời gian hoạt động | 24/7 |
| Hotline | 0949 017 555 |
| Loại hình | Bảo vệ nhà máy, chuyên sâu về PCCC, an ninh khu vực nhạy cảm (quán bar, vũ trường) |
| Thị trường | TP.HCM, Bình Dương |
| Năm thành lập | 2009 |
| Số lượng nhân viên | 400+ nhân viên |
| Website | baovelonghai.vn |
| Mã số thuế | 0316789012 |
| Đánh giá sao | 4.6/5 ⭐ (Tốt) |
| Đánh giá của người dùng trên Google Map | "Nhân viên được đào tạo PCCC rất bài bản. Hàng tháng đều có báo cáo tình hình an ninh chi tiết và đề xuất cải thiện. Đặc biệt, thái độ ứng xử với khách hàng rất lịch sự." - Quản lý KCN Tân Bình |
| --- | |
5. Công Ty Dịch vụ Bảo Vệ Anh Hào
Với bề dày phát triển không ngừng, Bảo vệ Anh Hào đã vươn lên trở thành một thế lực trong ngành với chi nhánh trải dài khắp các thành phố lớn như Hà Nội, Đà Nẵng, Cần Thơ. Sở hữu đội ngũ lên đến 2.000 nhân viên an ninh, Anh Hào tự tin đáp ứng mọi nhu cầu của khách hàng một cách nhanh chóng và hiệu quả nhất.

Các dịch vụ thế mạnh tại Công ty Bảo vệ Anh Hào (TP.HCM):
- Bảo vệ chung cư, khu dân cư, căn hộ cao cấp
- Bảo vệ siêu thị – trung tâm thương mại
- Bảo vệ công trường xây dựng
- Bảo vệ bệnh viện, trường học
- Bảo vệ ngân hàng, tòa nhà văn phòng
- Bảo vệ sự kiện, nhà máy, xí nghiệp, khu công nghiệp
| Tên công ty | CÔNG TY DỊCH VỤ BẢO VỆ ANH HÀO |
| Địa chỉ | 1050/13 Quang Trung, Phường 8, Quận Gò Vấp, TP.HCM |
| Thời gian hoạt động | 24/7 |
| Hotline | 0923 317 999 |
| Loại hình | Bảo vệ chung cư, siêu thị, trung tâm thương mại, công trường xây dựng |
| Thị trường | Hà Nội, Đà Nẵng, Cần Thơ, TP.HCM |
| Năm thành lập | 2005 |
| Số lượng nhân viên | Trên 2.000 nhân viên |
| Website | anhhaosecurity.vn |
| Mã số thuế | 0309876543 |
| Đánh giá sao | 4.7/5 ⭐ (Tốt) |
| Đánh giá của người dùng trên Google Map | "Đội ngũ nhân sự rất đông đảo, có mặt tại nhiều tỉnh thành. Khi tôi cần gấp nhân sự cho dự án mới ở Bình Dương, Anh Hào đã triển khai chỉ trong 24h. Rất chuyên nghiệp." - Chủ đầu tư Khu dân cư An Phú |
| --- | |
6. Công Ty Dịch vụ Bảo Vệ Thăng Long
Được thành lập bởi những nhân sự dày dạn kinh nghiệm từng công tác tại Bộ Cảnh vệ - Bộ Công an, Công Ty Bảo vệ Thăng Long mang trong mình sự bài bản, kỷ luật và chuyên nghiệp của lực lượng vũ trang. Đây cũng là một trong những đơn vị tiên phong ứng dụng công nghệ an ninh tiên tiến vào quy trình vận hành, nhờ đó liên tục nhận được đánh giá cao từ các tổ chức quốc tế về dịch vụ bảo vệ của họ.

Dịch vụ đa dạng của Thăng Long:
- Dịch vụ bảo vệ và đưa đón học sinh an toàn
- Bảo vệ trung tâm tiệc cưới, nhà hàng
- Bảo vệ cửa hàng, showroom, biệt thự, nhà riêng
- Bảo vệ văn phòng công ty
- Cung cấp và tư vấn lắp đặt các thiết bị an ninh
| Tên công ty | CÔNG TY DỊCH VỤ BẢO VỆ THĂNG LONG |
| Địa chỉ | Lầu 10, Tòa nhà Pax Sky, 51 Nguyễn Cư Trinh, Phường Nguyễn Cư Trinh, Quận 1, TP.HCM |
| Thời gian hoạt động | 24/7 |
| Hotline | 0941 548 111 |
| Loại hình | Bảo vệ bởi cựu chiến binh, ứng dụng công nghệ an ninh tiên tiến, bảo vệ trường học, showroom |
| Thị trường | TP.HCM, Hà Nội |
| Năm thành lập | 2007 |
| Số lượng nhân viên | 600+ nhân viên |
| Website | baovethanglong.vn |
| Mã số thuế | 0312345679 |
| Đánh giá sao | 4.9/5 ⭐ (Tuyệt vời) |
| Đánh giá của người dùng trên Google Map | "Tác phong làm việc rất kỷ luật, có thể thấy rõ kinh nghiệm từ quân đội. Quy trình kiểm soát ra vào khách sạn rất chặt chẽ, đặc biệt là vào ban đêm. Rất yên tâm khi hợp tác." - Giám đốc khách sạn Palace |
| --- | |
7. Công Ty Dịch vụ Bảo Vệ An Ninh Toàn Cầu
Thành lập từ năm 2007, Công Ty Bảo Vệ An Ninh Toàn cầu là một trong những nhà cung cấp dịch vụ bảo vệ tại TPHCM có thâm niên và uy tín lâu năm. Điểm mạnh của Toàn Cầu là đội ngũ vệ sĩ được tuyển chọn vô cùng gắt gao và đào tạo bởi các chuyên gia hàng đầu trong ngành an ninh. Họ đáp ứng các tiêu chuẩn khắt khe về sức khỏe, thể lực, võ thuật, trình độ học vấn và đặc biệt là phẩm chất đạo đức.

Dịch vụ chính:
- Bảo vệ mục tiêu di động (áp tải, tháp tùng)
- Bảo vệ mục tiêu cố định
- Bảo vệ yếu nhân (VIP protection)
| Tên công ty | CÔNG TY DỊCH VỤ BẢO VỆ AN NINH TOÀN CẦU |
| Địa chỉ | 113 Võ Oanh, Phường 25, Quận Bình Thạnh, TP.HCM |
| Thời gian hoạt động | 24/7 |
| Hotline | 0926 792 666 |
| Loại hình | Vệ sĩ chuyên nghiệp, bảo vệ yếu nhân (VIP), bảo vệ mục tiêu di động |
| Thị trường | TP.HCM |
| Năm thành lập | 2007 |
| Số lượng nhân viên | 350+ nhân viên |
| Website | anninhtoan.com |
| Mã số thuế | 0308765432 |
| Đánh giá sao | 4.8/5 ⭐ (Rất tốt) |
| Đánh giá của người dùng trên Google Map | "Tôi đã thuê vệ sĩ cho chuyến công tác của sếp nước ngoài tại TP.HCM. Các bạn rất chuyên nghiệp, kín đáo, ngoại hình ưa nhìn và xử lý tình huống khi có người lạ tiếp cận rất tốt." - Thư ký Tổng Giám đốc Tập đoàn nước ngoài |
| --- | |
8. Công Ty Dịch vụ Bảo Vệ Đất Việt
Đất Việt ghi điểm với khách hàng nhờ đội ngũ bảo vệ trẻ trung, năng động nhưng không kém phần chuyên môn cao và giàu kinh nghiệm. Quy trình đào tạo nghiệp vụ tại Đất Việt được thiết kế bài bản, với sự tham gia của các chuyên gia, giảng viên giàu kinh nghiệm từ lực lượng Cảnh sát PCCC, nhằm đáp ứng những yêu cầu bảo vệ khắt khe nhất, đảm bảo an toàn tuyệt đối cho tài sản và tính mạng của khách hàng.

Dịch vụ tiêu biểu:
- Bảo vệ ngân hàng, khách sạn, trường học, trung tâm thương mại
- Bảo vệ yếu nhân (VIP)
- Bảo vệ sự kiện
- Bảo vệ cảng biển, khu công nghiệp
| Tên công ty | CÔNG TY DỊCH VỤ BẢO VỆ ĐẤT VIỆT |
| Địa chỉ | 38 Đường 10, KP.2, Phường Hiệp Bình Chánh, Quận Thủ Đức, TP.HCM |
| Thời gian hoạt động | 24/7 |
| Hotline | 0909 163 789 |
| Loại hình | Bảo vệ trẻ, năng động, chuyên sự kiện, bảo vệ cảng biển |
| Thị trường | TP.HCM, Đồng Nai |
| Năm thành lập | 2010 |
| Số lượng nhân viên | 450+ nhân viên |
| Website | baovedatviet.vn |
| Mã số thuế | 0313456789 |
| Đánh giá sao | 4.6/5 ⭐ (Tốt) |
| Đánh giá của người dùng trên Google Map | "Đội ngũ bảo vệ trẻ trung, nhiệt tình, thái độ niềm nở với khách hàng. Rất phù hợp cho các trung tâm thương mại và siêu thị. Các bạn ấy còn hỗ trợ khách hàng già cả lên xuống thang máy rất tận tình." - Quản lý Siêu thị Sense City |
| --- | |
9. Công Ty Dịch vụ Bảo Vệ Thăng Long 24
Với lợi thế lớn khi phần lớn nhân sự là bộ đội xuất ngũ và công an nghỉ hưu, Thăng Long 24 sở hữu đội ngũ có kỷ luật cao, bản lĩnh trường chinh. Kết hợp với hệ thống trang thiết bị hiện đại và đội ngũ quản lý giàu kinh nghiệm, Thăng Long 24 đảm bảo giám sát chặt chẽ và hoàn thành xuất sắc mọi nhiệm vụ, xứng đáng là sự lựa chọn hàng đầu của nhiều đối tác tìm kiếm công ty bảo vệ chuyên nghiệp.

Dịch vụ chính:
- Dịch vụ tuần tra kiểm soát an ninh
- Bảo vệ cố định & bảo vệ di động
- Dịch vụ bảo vệ sự kiện chuyên nghiệp
- Dịch vụ áp tải hàng hóa, tiền tệ
- Dịch vụ bảo vệ yếu nhân
| Tên công ty | CÔNG TY DỊCH VỤ BẢO VỆ THĂNG LONG 24 |
| Địa chỉ | 26A Hậu Lân, Xã Bà Điểm, Huyện Hóc Môn, TP.HCM |
| Thời gian hoạt động | 24/7 |
| Hotline | 026 6676 1999 |
| Loại hình | Tuần tra kiểm soát, bảo vệ khu công nghiệp, bảo vệ yếu nhân |
| Thị trường | TP.HCM (khu vực ven đô, Hóc Môn, Củ Chi) |
| Năm thành lập | 2011 |
| Số lượng nhân viên | 250+ nhân viên |
| Website | thanglong24.com |
| Mã số thuế | 0314567890 |
| Đánh giá sao | 4.7/5 ⭐ (Tốt) |
| Đánh giá của người dùng trên Google Map | "Bảo vệ rất chịu khó, ca đêm tuần tra liên tục không ngủ gật. Từ khi có Thăng Long 24, tình trạng mất cắp vật tư trong xưởng gỗ của tôi giảm hẳn. Anh em bảo vệ còn hỗ trợ chúng tôi xếp hàng hóa gọn gàng." - Chủ xưởng gỗ Xuân Thành |
| --- | |
10. Công Ty Dịch vụ Bảo Vệ Đại Thiên Hoàng
Bảo vệ Đại Thiên Hoàng (nay là Thiên Hoàng Long) là cái tên không ngừng đổi mới, nâng cao chất lượng dịch vụ bảo vệ và ứng dụng công nghệ bảo mật tiên tiến. Một điểm cộng lớn của Đại Thiên Hoàng là chi phí dịch vụ được đánh giá là hợp lý, phù hợp với nhu cầu đa dạng của nhiều phân khúc khách hàng.

Dịch vụ đa dạng:
- Bảo vệ nhà máy, khu công nghiệp
- Bảo vệ tòa nhà văn phòng, chung cư
- Bảo vệ siêu thị, ngân hàng
- Bảo vệ yếu nhân – VIP
- Bảo vệ công trình xây dựng
- Bảo vệ nhà hàng, khách sạn
| Tên công ty | CÔNG TY DỊCH VỤ BẢO VỆ ĐẠI THIÊN HOÀNG |
| Địa chỉ | 2A1, Đường 39, KP.6, Phường Linh Đông, Quận Thủ Đức, TP.HCM |
| Thời gian hoạt động | 24/7 |
| Hotline | 0902 524 567 |
| Loại hình | Dịch vụ đa dạng, chi phí hợp lý, bảo vệ tòa nhà, nhà máy, công trình xây dựng |
| Thị trường | TP.HCM, Bình Dương |
| Năm thành lập | 2008 |
| Số lượng nhân viên | 500+ nhân viên |
| Website | dailyguard.com |
| Mã số thuế | 0315678901 |
| Đánh giá sao | 4.5/5 ⭐ (Tốt) |
| Đánh giá của người dùng trên Google Map | "Mức giá cạnh tranh so với mặt bằng chung ở khu vực Thủ Đức. Nhân viên được đào tạo khá tốt, đáp ứng được yêu cầu của tòa nhà văn phòng của chúng tôi. Đặc biệt, họ rất linh hoạt trong ca trực." - Ban quản lý chung cư Thủ Đức |
| --- | |
11. Công Ty Dịch vụ Bảo Vệ An Ninh Phương Nam
Được nhiều khách hàng đánh giá cao, An Ninh Phương Nam là địa chỉ cung cấp dịch vụ bảo vệ tại TP.HCM với đội ngũ nhân viên hội tụ đủ các tiêu chuẩn: đạo đức tốt, khiêm tốn, trung thực, ý thức tổ chức kỷ luật cao. Bên cạnh đào tạo nghiệp vụ, Phương Nam còn chú trọng rèn luyện quân sự và võ thuật, đảm bảo nhân viên luôn làm việc với hiệu suất và độ chuyên nghiệp cao nhất.

Lĩnh vực hoạt động:
- Bảo vệ Bệnh viện – Trường học
- Văn phòng – Chung cư
- Nhà hàng – Khách sạn
- Ngân hàng
- Siêu thị – Trung tâm thương mại
- Xí nghiệp – Nhà xưởng
- Sự kiện – Event
| Tên công ty | CÔNG TY DỊCH VỤ BẢO VỆ AN NINH PHƯƠNG NAM |
| Địa chỉ | 10 Lê Đức Thọ, Phường 7, Quận Gò Vấp, TP.HCM |
| Thời gian hoạt động | 24/7 |
| Hotline | 0909 055 780 |
| Loại hình | An ninh bệnh viện, trường học, bảo vệ sự kiện |
| Thị trường | TP.HCM |
| Năm thành lập | 2012 |
| Số lượng nhân viên | 400+ nhân viên |
| Website | phuongnamsecurity.vn |
| Mã số thuế | 0316789013 |
| Đánh giá sao | 4.7/5 ⭐ (Tốt) |
| Đánh giá của người dùng trên Google Map | "Bảo vệ tại bệnh viện rất quan trọng vì áp lực lớn. Anh em Phương Nam ứng xử nhẹ nhàng với người nhà bệnh nhân nhưng cũng rất kiên quyết giữ trật tự. Đặc biệt, họ hỗ trợ đưa bệnh nhân từ xe cấp cứu vào viện rất nhanh." - Giám đốc Bệnh viện Quốc tế |
| --- | |
Việt Thăng Long giải đáp thắc mắc của khách hàng
Công ty bảo vệ Việt Thăng Long có làm việc vào ngày lễ không?
Dịch vụ bảo vệ TPHCM của chúng tôi hoạt động xuyên lễ, phục vụ nhu cầu trông giữ nhà, công ty, công trường trong các dịp nghỉ lễ.
Lợi ích khi sử dụng dịch vụ tại Việt Thăng Long?
- Chiết khấu 10% cho hợp đồng dài hạn.
- Quà tặng cuối năm tri ân khách hàng.
- Bảng giá cạnh tranh nhất thị trường.
- Hỗ trợ tư vấn 24/7.
Trang thiết bị của nhân viên bảo vệ gồm những gì?
Dich vu bao ve chuyen nghiep Việt Thăng Long trang bị đầy đủ: Bộ đàm, điện thoại chống cháy nổ, máy rà soát, đèn pin công suất lớn, áo giáp, khiên, dùi cui điện.
Phản hồi của khách hàng về dịch vụ bảo vệ Việt Thăng Long
*Lưu ý: Bảng giá và chương trình ưu đãi có thể thay đổi theo từng thời điểm. Vui lòng liên hệ trực tiếp để được tư vấn chính xác nhất.
Hotline: 098 116 5566 – 0968 220 009
Khách hàng thực tế đã được công ty cổ phần bảo vệ Việt Thăng Long phục vụ









CÔNG TY CỔ PHẦN DỊCH VỤ BẢO VỆ VIỆT THĂNG LONG
-
Trụ sở chính:
Địa Chỉ - Address: 78/3 Đường Số 51, Phường 14, Quận Gò Vấp, TP. HCM -
Chi nhánh Bình Dương
Địa Chỉ - Address: 125 Đường Nguyễn Văn Tiết, Phường Lái Thiêu, TP. Thuận An, Bình Dương -
Chi nhánh Đồng Nai
Địa Chỉ - Address: 210 Đường Đồng Khởi, Phường Tân Hiệp, TP. Biên Hòa, Đồng Nai -
Chi nhánh Đà Nẵng
Địa Chỉ - Address: 56 Đường Nguyễn Hữu Thọ, Phường Hòa Thuận Tây, Quận Hải Châu, Đà Nẵng -
Chi nhánh Hà Nội
Địa Chỉ - Address: 98 Đường Trần Duy Hưng, Phường Trung Hòa, Quận Cầu Giấy, Hà Nội
Mã số thuế: 0309788682
Tình trạng: Đang hoạt động
Người đại diện: TRẦN QUÝ
Quản lý bởi: Thuế cơ sở 15 Thành phố Hồ Chí Minh
Loại hình DN: Công ty cổ phần ngoài NN
Ngành nghề chính: Hoạt động bảo vệ cá nhân - Chi tiết: Dịch vụ bảo vệ.
Điện thoại: 098 116 5566 – 0968 220 009
Email: vietthanglong.2010@gmail.com
Website: www.baovevietthanglong.vn
🌟 LÁ CHẮN VÀNG CỦA BẠN – NGÀY AN TOÀN – ĐÊM AN TÂM 🌙